“我每个月明明都在按时还钱,怎么这债就像还不完一样?”这是广东消费者大明查看信用卡账单时的困惑。过去几个月,他靠“最低还款”周转资金,却在不经意间累积了1600余元利息。那些已还清的款项,仍在被银行持续计息。
这不是个案。在第三方投诉平台上,多家银行的信用卡因“循环计息”问题被消费者频繁投诉。消费者在“踩坑”后才发现,自己正在为不甚了解的规则埋单。
所谓“循环计息”,是信用卡行业通行的计息模式。持卡人若仅偿还最低还款额,银行便对未还部分从消费入账日起按日计息,并持续滚动复利。目前,大部分银行的信用卡按日利率0.05%计息,折算年化约18.25%,一旦长期使用最低还款,实际年化利率极易推高。这被不少消费者称为“利息刺客”。
循环计息是否是行业通行的计息模式?法律对此如何界定?消费者又该如何识别信用卡账单里的“隐形刺客”?第一财经记者对此展开了调查。
账单里的“隐形增长”
去年,大明在华南某股份行办理了一张信用卡。由于日常消费较多,他经常在还款日选择最低还款,剩余金额则办理分期偿还。但最近他仔细一算发现,短短几个月,他竟累积了987.38元消费利息、668.04元分期利息以及20元违约金,还款总额超过他预期。大明咨询客服后得知,部分已还清的款项仍然被计息。
业内将这种计息方式称为“全额计息”。以一笔1万元的消费为例,若持卡人未在还款日全额还清,哪怕只剩200元未还,银行仍会以1万元为基数,从消费入账日起按日计息。
除了全额计息,复利机制也在进一步推高信用卡透支成本。
另一位广东消费者腾腾(化名)2022年在某国有大行办理了一张信用卡,初始还款金额仅1.8万元。由于连续选择最低还款方式,15个月后,待还款金额增至2.34万元,其中利息及费用合计达5437.4元。
腾腾向记者算了一笔账:银行在计息过程中,将每日产生的万分之五利息、逾期违约金、取现手续费三项费用滚入本金,按月进行复利计息。随着计息基数不断膨胀,到第15个月时,还款金额已从最初的1.8万元增加到了2.34万元。
上述两种方式叠加,被称为“循环计息”。博通分析金融行业资深分析师王蓬博指出,循环计息是指持卡人在到期还款日前未全额清偿账单,仅偿还最低还款额后,银行对全额从消费入账日起按日计息并持续滚动计算,这是当前国内信用卡行业普遍采用的计息模式。
这种计息方式直接推高了消费者的整体借贷成本。目前,绝大部分银行的信用卡透支利率均按照日利率0.05%计息,折算年化利率约为18.25%,并按月计算复利。一旦消费者长期采用最低还款模式,在复利效应下,实际年化利率极易推高。
与复杂的计息规则相比,银行信用卡的相关信息展示和风险提示却并不充分。消费者在选择分期前后,往往难以清晰清楚了解利息构成和计算方式。
有受访者提供的截图显示,某信用卡还款页面默认勾选“最低还款额”,仅以小字标注日利率和年化利率,而对复利、全额计息等关键机制只字未提。
也有用户反映,信用卡被扣除利息前并未收到明确提醒,等到察觉时,已累积了相当一笔费用。尝试与银行沟通时,发现账单中并未列明具体计算方式,客服人员也常常含糊其辞,甚至对计息规则理解不清。
为求证这一情况,第一财经记者于3月14日对多家信用卡还款平台进行了实测。结果显示,在最低还款页面,各银行普遍仅列示日利率,而对于复利计息、全额计息等关键规则,未提供进一步的提示说明。部分银行可展开二级窗口,在文字叙述部分说明,选择最低还款将不享受免息期待遇。如果选择最低还款,即使次月还清,银行仍会采用全额计息的方式计算利息。
以某股份行信用卡页面的展示为例,假设5月25日消费记账1000元,6月16日还款日最低还款100元。5月25日至6月1日期间按照1000元计息。等到下一个账期,即6月17日至下期账单生成日才按照900元计息。因此利息合计为18.2元。
若持卡人在下一账单周期仍选择仅偿还最低还款额,则利息计算方式延续上述机制,即对本金部分继续全额计息,直至款项全部还清。
第一财经记者在第三方投诉平台搜索发现,这一问题相当普遍。多家银行的信用卡,均因循环计息问题被投诉,包括国有大行、股份制银行。投诉集中在高额息费、息费不透明、扣费前未及时通知等多个方面。多起投诉显示,涉及的信用卡循环利息实际年化利率超过20%,被不少消费者称为市场中的“利息刺客”。
银行信用卡透支费用的“多重门”
信用卡计息相关投诉长期居高不下,第一财经在调查中发现,消费者对利息构成的认知较为模糊,往往是“踩坑”的主要原因。从收费结构来看,信用卡利息主要分为透支利息与违约金两大类,而不同银行在计息方式与收费标准上的差异,进一步加剧了消费者的理解难度。
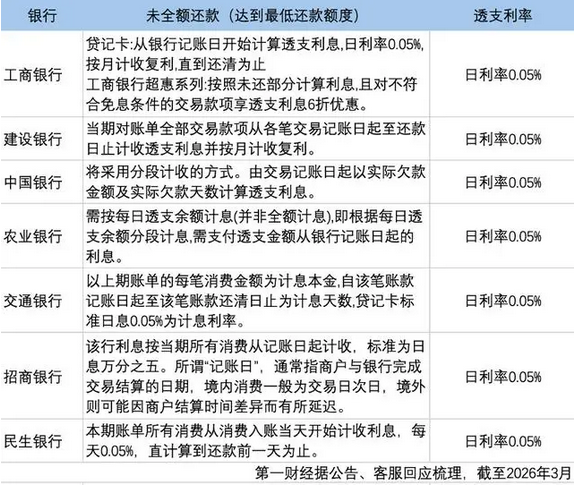
透支利息是信用卡最基础的收费项目。第一财经记者近期走访发现,包括民生银行、招商银行、中信银行、建设银行在内的多家银行,在持卡人未全额还款但达到最低还款额要求时,普遍采用循环计息模式。
以民生银行为例,其客服向记者表示,若客户未按时全额还款,当期账单所有消费将从入账当日起计收利息,日利率为0.05%,直至还款前一日止。招商银行客服也介绍,该行利息按当期所有消费从记账日起计收,标准为日息万分之五。所谓“记账日”,通常指商户与银行完成交易结算的日期,境内消费一般为交易日次日,境外则可能因商户结算时间差异而有所延迟。
仅有部分大型银行采用差异化的计息方式。例如,工商银行App显示,工商银行超惠系列信用卡即采用部分计息的方式,若持卡人仅在还款期内偿还部分款项,则按照未还部分计算利息,且对不符合免息条件的交易款项享透支利息6折优惠。
除透支利息外,持卡人未在到期还款日前还足最低还款额时,还将被收取违约金。各家银行的具体执行标准存在一定差异。以平安银行为例,其客服人员向记者介绍,若透支本金低于20元或3美元,违约金按透支本金金额收取;若透支本金超过20元或3美元,则按最低还款额未还部分的5%收取,最低收费为20元或3美元。而建设银行客服则表示,该行按最低还款额未还部分的5%收取违约金,按次计费。值得注意的是,在部分情形下,违约金与利息会同时产生,即持卡人既未还足最低还款额,又未全额还款,此时既要按计息规则支付透支利息,还需额外承担违约金。
为缓解短期遗漏带来的利息负担,容时容差机制已在行业内普遍执行。
2024年5月31日,中国银行业协会发布新版《中国银行卡行业自律公约(2024年修订版)》,倡导银行提供“容时服务”和“容差服务”。记者实测发现,多数银行已落实该机制,例如提供还款日后顺延3天的宽限期,以及未还金额在100元以内可视同全额还款的容差政策。
以招商银行为例,其客服表示,持卡人可自动享受3天还款宽限期,无需申请;若账单未还金额不超过100元或15美元,也不会额外收取利息和违约金。民生银行同样提供3天宽限期,例如最后还款日为每月3日,客户最晚可在当月6日17时前完成还款。
为何行业通行
面对外界对“全额计息”“复利循环”模式的质疑,一个更深层次的问题是:信用卡这种计息方式为何被银行业普遍遵循?
信用卡资深人士董峥指出,目前市面上大多数信用卡都采用全额计息(即只要没还全款,就按全部欠款金额计息),这虽然有改进空间,但在改变之前,用户必须接受和执行。
王蓬博对第一财经记者表示,从实际情况来看,循环计息已是较为成熟的商业模式:一方面,银行借此获得稳定收益以覆盖风险和成本;另一方面,也为用户提供了“最低还款”这一灵活选项,满足短期资金周转需求。正是这种双向适配,使得该模式在市场中得以长期存续。
首先是银行经营逻辑使然。一位银行信用卡业务人士向第一财经记者透露,信用卡业务的盈利包括分期收入、利息收入、其他收入。其中,循环计息产生的利息收入是银行覆盖资金成本、运营成本及实现盈利的重要来源。
“银行本身有资金成本,客户未按时全额还款,相应费用自然需要由客户承担。”该人士表示。
其次是法律层面并未明确禁止。
从合规角度看,王蓬博分析认为,只要银行在事前充分披露计息规则、明确利率水平,且年化利率在监管红线之内,循环计息本身并不构成违规。“问题往往出在执行层面——信息展示不够显眼、用户理解不到位,这才是争议高发地带。”
事实上,关于信用卡计息方式的司法界定曾一度出现争议。2021年,最高人民法院就《关于审理银行卡民事纠纷案件若干问题的规定》征求意见稿提出两套方案:方案一试图从根本上否定“全额计息”的合法性;方案二则相对温和,提出“已偿还90%可按未还部分计息”的折中路径。截至目前,正式的司法解释尚未出台,行业惯例也因此得以延续。
关键在信息披露环节
围绕信用卡循环计息,当前市场上的法律争议主要集中在哪些方面?
其一是高息费争议。以日利率万分之五计算,信用卡透支年化利率达18.25%,若叠加复利和违约金,实际资金成本可能更高,远超目前一年期贷款市场报价利率(LPR)的4倍水平。
金州(深圳)律师事务所律师郭磊向第一财经记者表示,在涉及信用卡循环计息的司法纠纷中,法院的裁判核心主要依据《最高人民法院关于审理银行卡民事纠纷案件若干问题的规定》(下称《银行卡规定》),并遵循公平与诚实信用原则,对银行主张的过高息费进行综合审查与适当调整。
针对复利、违约金等叠加费用过高的问题,郭磊表示,这是司法审查的重点。根据《银行卡规定》第二条,法院会结合金融监管规定、未还款项的数额及期限、双方过错程度、银行实际损失等因素进行综合裁量。在司法实践中,法院普遍将年利率24%作为息费总和(包括利息、复利、违约金等)的保护上限。
其二是全额计息条款作为格式条款的效力认定问题。
广东嘉得信律师事务所强制执行法律服务中心律师王冠夫指出,银行通常在信用卡合同中对全额计息条款采用下划线或加粗标记,以确保持卡人能够注意到相关内容。这种标记方式通常被认为满足了格式条款的提示和说明义务,因此可以推定全额计息条款能够成为合同的有效组成部分。
但他同时强调,即便全额计息条款能够纳入合同,作为格式条款,若存在不合理地免除或减轻银行责任、加重持卡人责任、限制或排除持卡人主要权利的情形,该条款仍可能被认定为无效。
《银行卡规定》第二条指出, 发卡行在与持卡人订立银行卡合同时,对收取利息、复利、费用、违约金等格式条款未履行提示或者说明义务,致使持卡人没有注意或者理解该条款,持卡人主张该条款不成为合同的内容、对其不具有约束力的,人民法院应予支持。
业内认为,目前改善循环计息领域争议的关键在于强化信息披露。王蓬博建议,未来优化方向应从三方面入手:一是统一计息标准,仅对未偿还本金部分计息;二是将计息方式和真实年化成本以更直白的方式向用户披露,确保一目了然;三是银行应根据用户信用情况实行差异化定价,在机构经营与用户权益保护之间找到更平衡的状态。
版权所有:卡管家(51kagj.com)粤ICP备19052075号 本站内容,未经许可,均不得转载。